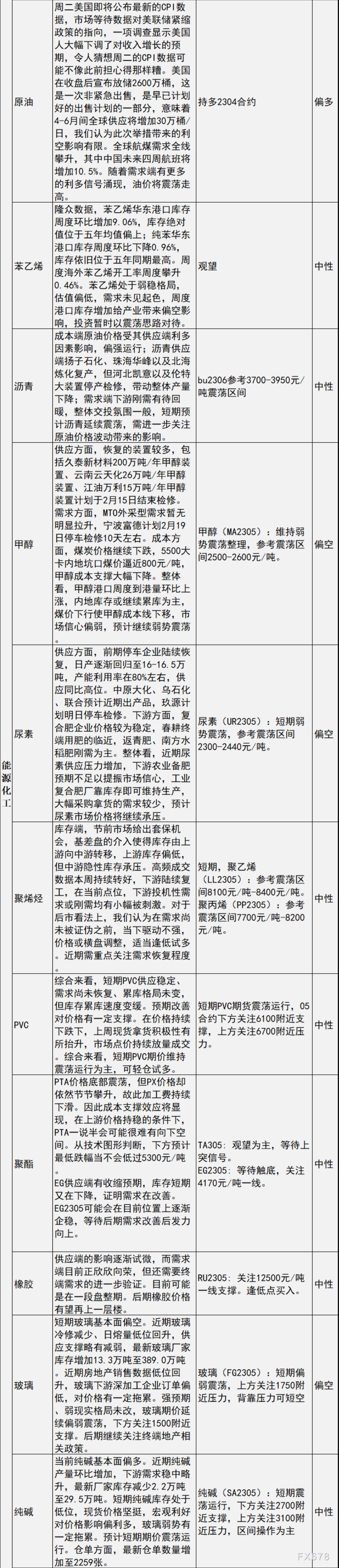
原油:周二美国即将公布最新的CPI数据,市场等待数据对美联储紧缩政策的指向,一项调查显示美国人大幅下调了对收入增长的预期,令人猜想周二的CPI数据可能不像此前担心得那样糟。
沥青:下游刚需有待回暖,整体交投氛围?般,短期预计沥青延续震荡,需进一步关注原油价格波动带来的影响。
甲醇:甲醇港口周度到港量环比上涨,内地库存或继续累库为主,煤价下?使甲醇成本线下移,市场信心偏弱,预计继续弱势震荡。
尿素:近期尿素供应压力增加,下游农业备肥预期不足以提振市场信心,工业复合肥长靠库存即可维持生产,大幅采购拿货的需求较少,预计尿素市场价格将继续承压。



中信建投期货公司授权文本由“专注期货开户交易及专业行情分析资讯网站”:【一期货 www.1qh.cn】转发
Pepperstone激石外汇平台成立于2010年,公司总部设在澳大利亚,激石外汇受到FCA、ASIC、SCB、CySEC、CMA、DFSA等多国监管,提供外汇、贵金属、能源、指数等差价合约交易产品,并提供MT4/MT5交易软件免费下载使用。
文章内容来源于网络,如有侵权,请联系客服删除处理!