从去年11月份开始,密探就曾提醒投资者,《“和镇国际HERZEN”正在转移USDT,重走FVP Trade老路,投资者资金危矣!》,“和镇国际HERZEN”提供的USDT出入金,我们可以根据收款方的收款地址,查询到这个收款钱包的资金记录:也就是有多少人转账进来,又被钱包拥有者转走。

一招教你快速查询USDT是否转移出钱包
以最近FVPTrade数字钱包资金被转移为例,我们来看看这个资金盘,如何一次又一次的把4000万USDT转移到资金盘老板huobi账户,然后提现走人的。


通过你们入金收款方的数字钱包地址(TRC20或ERC20),那一窜地址代码;
把这一窜地址代码通过Etherscan(以太坊网络的区块链浏览器,可让您在以太坊区块链上检视与交易、智能合约、地址等其他内容相关的公开资料),Etherscan的基本功能就是追踪交易。只要了解如何追踪您的加密货币,即可掌握解锁所有剩余区块链资讯的关键。


转账交易信息查询
如现在我想查询一个钱包地址为 0xBB9bc244D.......的所有交易信息。
第一步:由于Etherscan是有自己数据库的,所以如果一个地址有在区块链上进行过ETH交易,或者被查询过,那么查询时输入框就会自动补齐所要查询的地址。
第二步:点击查询后,会出现查询结果,包含了该地址的所有交易信息以及资产数量。
第三步:任意点击某一条交易的TxHash(也叫TxId),打开之后页面如下图,然后就可以查看这条交易的详细信息。(如上图所示)
所以,通过简单的3步,我们就知道和镇国际HERZEN老板已经转移了大量资产,准备跑路。
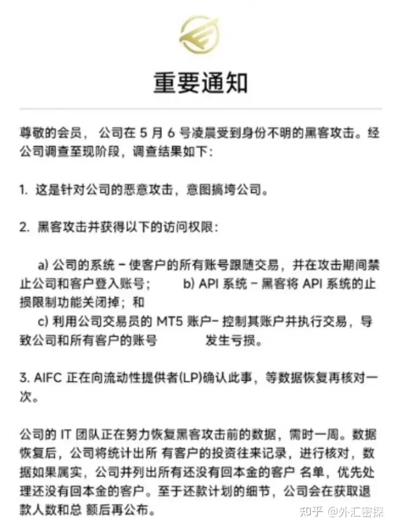
今天,镇国际HERZEN正式宣布跑路,由于遭到不明身份的黑客攻击,公司正在核查损失、恢复数据等,到现在损失数据都还没统计出来,投资者在焦急的等待公司的补偿方案,只是这个补偿方案,要拖多久,没有人会知道。

“和镇国际HERZEN”模式分析


首先,外汇密探先对比“和镇国际HERZEN”与PTFX的监管、流量商、托管银行,通过以下图片,我们发现,“和镇国际HERZEN”完全就是PTFX的翻版,“和镇国际HERZEN”的监管也是印尼监管(东南亚外汇监管没有保障),“和镇国际HERZEN”把流量对接商换成了primeXM与LMAX,“和镇国际HERZEN”的托管银行换成了欧信投资银行(实际上客户出入金,还是进入“和镇国际HERZEN”的老板账户)。




其次,外汇密探从交易以及交易团队对比,“和镇国际HERZEN”把每个交易员介绍的更详细,通过不同的交易员名称让客户跟单,比PTFX通过数字序号命名交易员,更亲切。但是,不管交易员是数字还是名字,都很难提供稳赚6%-12%的月收益,不用2年,1000万美金这种收益,都可以变成几亿美金,他们自己做就可以了,为什么还要拿出来给1000美金的小客户跟单。


再次,“镜像交易”这个被资金盘用坏了的概念,重新出现。“和镇国际HERZEN”大篇幅的介绍“镜像交易”,其实与PTFX对外宣传的模式完全一致:PTFX等券商公司的主要收入来源是手续费,散户只有通过与券商合作才能参与外汇保证金交易,券商就像连接散户和外汇市场的收费站一样,只要你想进到市场中就要交手续费,而资管或托管类机构操盘手的主要收入来源大多来自利润分成。
通过这样的模式,“和镇国际HERZEN”把自己完成是完全中立的机构,只为客户谋福利,自己只是赚了点蝇头小利。实际上,客户所有的盈利,均来自后面投资者的本金,“和镇国际HERZEN”只有通过拉更多人加入,才能可能维持这个资金盘骗局。
海投排行是一款查询全球监管的APP,可以供你在投资之前,了解清楚所选投资平台的监管和经营情况,为你的选择保驾护航。大家动动小手,扫描二维码就可以下载啦!

如果您需要行业协作、学习交流、查证平台、维权投诉,立即扫码加Niki即可进群!

如果您有爆料线索、商务线索,立即扫码加Tina进行合作!
