#你选择一家外汇平台的依据是什么?是平台的资金安全性?还是平台交易的稳定性?外汇交易中,最让人揪心的莫过于资金安全问题。当辛苦赚来的利润还没焐热就没了,那种无助,相信许多朋友都深有体会。
近期,斑马投诉平台接到一起关于IG平台的用户投诉案例,涉及出金问题。
(经用户同意授权转载发布)
#据用户A某(化名)反映,其经历了如下情况:
A某表示,我在2025年8月29日注册成为IG Group的一名用户,邮箱是singgn** qq.com;
A某称经过一段时间的交易,于2025年10月28日我被禁止交易,账户余额108208.70美元,无法提交出金。


(A某提供的后台账户截图已授权)
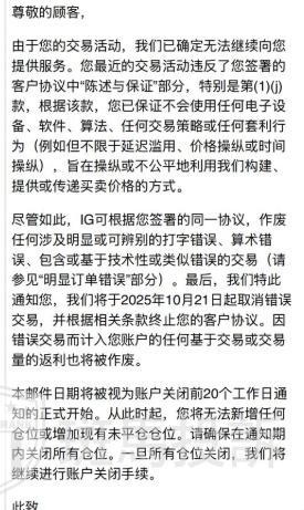
A某表示,2025年12月3日IG以违反《用户协议》以及交易错误为理由,扣除了我的账户资金高达271373.4美元(目前我的账户资金为-163164.7美元)
A某希望平台退还本人所有被扣除的资金,允许本人出金。

(A某提供的邮件通知截图已授权)
对以上投诉,斑马投诉已将相关信息反馈至IG平台,截至发稿时,我们尚未收到平台的正式回应。我们已多次联系IG平台,希望其能就该事件提供官方解释和相关证据。斑马投诉平台致力于为消费者和平台之间搭建沟通桥梁,促进问题得到公正解决。我们将持续关注事件进展,并及时更新IG平台的回应。
根据第三方外汇平台安全性查询软件海投的数据显示,IG平台排名26,成立26年,该平台持有9个相关金融监管牌照,但具体情况需要进一步核实。(这一评分仅供参考,投资者在选择平台时应综合考虑多种因素。)
投资者在选择外汇平台时,应重点关注平台的监管情况、资金安全、交易环境、交易成本和服务质量。一个优质的平台,不仅应该提供安全可靠的交易环境,更应该在客户遇到问题时能够及时、有效地解决。
免责声明:本文内容仅供参考,不构成任何投资建议。本文基于用户A某的投诉进行报道,并不代表本平台立场。外汇交易存在风险,请谨慎投资。本文中使用的截图等素材,均已获得相关权利人的授权。