#你有没有想过,你只是想下载一个商城的APP,只因为上面可以薅羊毛,但是,万万没想到,竟然变成了平台薅你的羊毛。而也莫名的背上了贷款。这到底是消费陷阱,还是金融诈骗?当“贷款”和“购物”在你不知情的情况下被悄悄绑定,你的钱包,还能由你自己做主吗?
#最近,我们陆续接到多位消费者的投诉,矛头直指“爱用商城”及其关联平台。A先生原本想借1200元应急,分三期偿还,结果一分钱没见到,却莫名其妙成了“铂金会员”,每月收货不说,还被扣了近800元。他愤怒质问:“如果是贷款,请把钱打给我;如果是卖东西,我要求退货退款!”——可平台既不退钱,也不认错,反而以“逾期影响征信”施压。
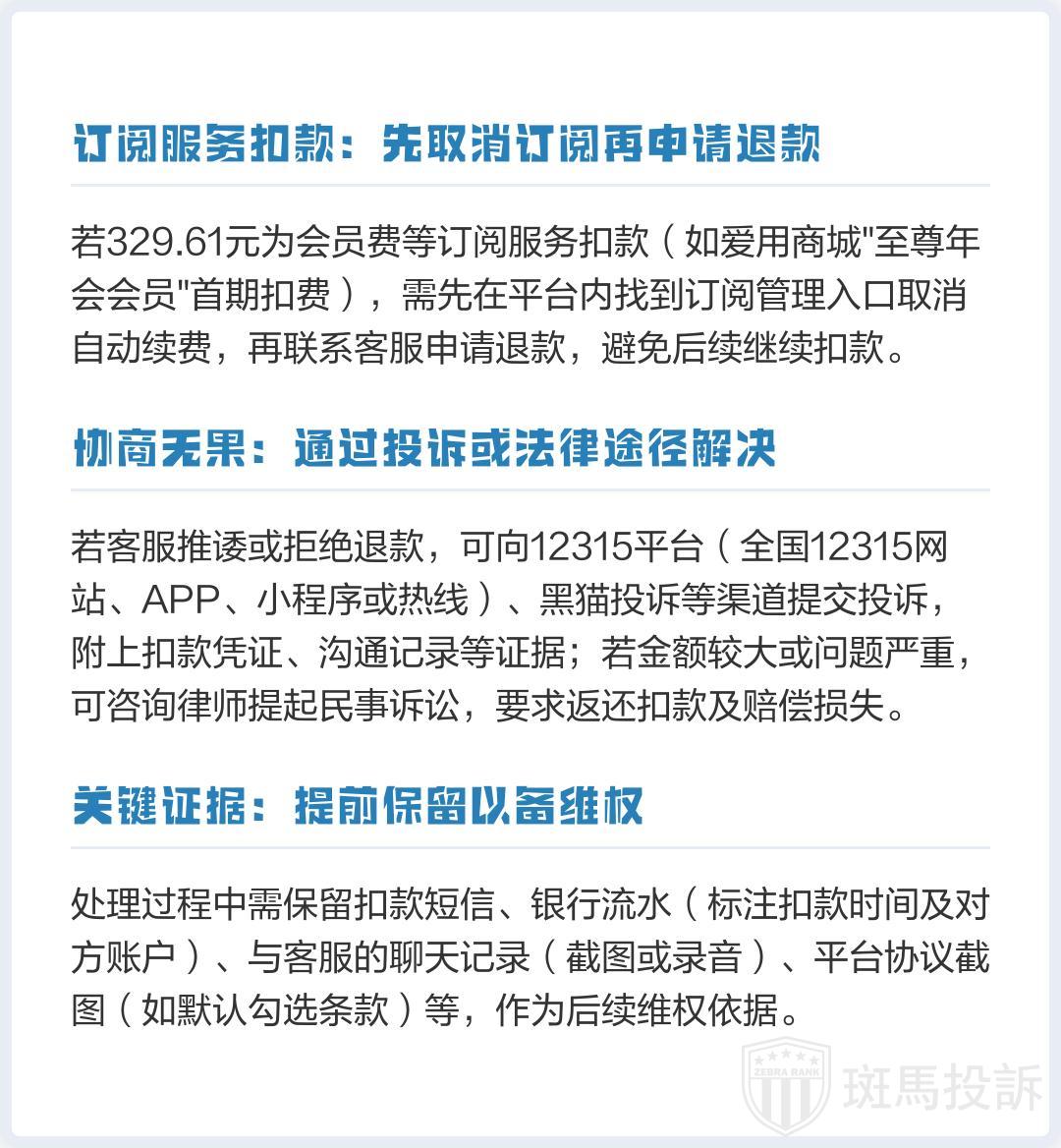
类似的遭遇并非个例。B女士被悄然扣款329.61元,根本没下单,也没授权,平台却坚称是“会员服务费”。C先生更冤:他下载过一个叫“泰深优选”的App,注册后从未使用,甚至早就卸载了,结果银行卡连续两个月被自动扣款,理由竟是“会员续费”!联系客服后,只退了最近一个月的钱,上个月的“消失”得理直气壮。
这些案例背后,藏着一种新型“捆绑式消费”套路:你以为你在借钱,其实你在“被购物”;你以为你在试用,其实你已“被续费”。平台利用模糊条款、默认勾选、诱导点击等手段,在用户毫不知情的情况下,将贷款、会员、商品强行打包。更可怕的是,这类操作往往披着“金融科技”“智能推荐”的外衣,让人防不胜防。
遇到这种情况该怎么办呢?
第一步,找客服,把订单、扣款记录提供客服,直接申请退款;
第二步,如果客服装死或拒绝,直接找消协投诉,把所有的扣款通知、聊天截图保存好;
第三步,如果还不行,走法律途径,带着合同和扣款记录去法院。
记住,证据越全,维权越顺。你的每一次退让,都在助长他们的气焰;你的每一次较真,都是在为清朗的网络环境投票。

值得欣慰的是,已有不少用户通过坚持维权成功拿回了血汗钱。关键在于:别沉默,别认栽,你的每一次发声,都是对乱象的反击。
在这个“一键授权=终身扣费”的时代,我们的警惕心不该输给算法的狡猾。当科技便利变成消费陷阱,每一个普通人都可能成为下一个A先生、B女士。
如果下次平台说“恭喜您获得1200元额度”,你是期待收到现金,还是准备好接收一台会说话的电饭煲?
记住:你的钱,不该为别人的套路买单。